首頁 ? 常見問題
在電源管理領域,選擇合適的功率開關IC對于確保電子設備的性能和可靠性至關重要。SC2581作為一款高性能的PWM控制IC,被廣泛認為是OB2281和OB2273的理想替代品。本文將探討SC2581與OB2281/OB2273的比較,并分析SC2581的優勢。
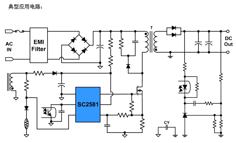
SC2581是一款專為低功耗、高效率的AC/DC副邊反激控制器設計的PWM控制IC。它以其卓越的性能和成本效益,成為昂寶OB2273的理想替代品。SC2581在低待機功耗、高效率、EMI性能以及全面的保護功能方面展現出與OB2281/OB2273相媲美的性能,同時在成本控制上更具優勢。
SC2581和OB2281/OB2273都具備優秀的EMI性能,通過內置的頻率抖動技術,有效降低了低于20KHZ的音調能量,消除了音頻噪聲。這使得SC2581在EMI性能上與OB2281/OB2273相當。

SC2581和OB2281/OB2273都提供全面的保護功能,包括周期限流(OCP)、過載保護(OLP)、VDD欠壓鎖定(UVLO)、過溫保護(OTP)和過壓(OVP)保護。這些保護功能確保了電源系統的穩定運行和長期可靠性。
SC2581采用與OB2273相同的SOT23-6封裝,確保了在替換過程中的高兼容性,無需更改現有設計即可實現無縫替換。
在保持相同性能水平的前提下,SC2581提供了更具競爭力的價格,這對于成本敏感的大規模生產環境來說是一個重要的考量因素。
SC2581和OB2281/OB2273均適用于電池充電器、電源適配器、機頂盒電源和開放式電源等應用
。SC2581的引入,為這些領域提供了一個成本效益更高的解決方案。
SC2581以其卓越的性能和成本效益,成為了OB2281/OB2273的理想替代品。無論是在低待機功耗、高效率、EMI性能還是全面的保護功能方面,SC2581都展現出了與OB2281/OB2273相媲美的性能,同時在成本控制上更具優勢。對于尋求高性能、低成本解決方案的工程師和企業來說,SC2581無疑是一個值得考慮的選擇。