BP2525D晶豐明源SOT33-5封裝3.3V/5V超低功耗非隔離降壓型AC/DC恒壓芯片
3.3V/5V SOT33-5A 7500顆/盤
3.3V/5V SOT33-5A 7500顆/盤
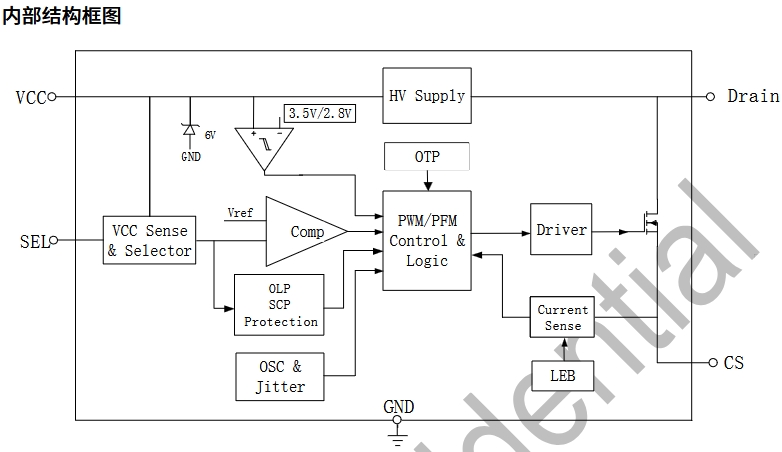
BP2525D是一款超低待機功耗非隔離降壓型恒壓驅動芯。適用于 85Vac~265Vac 全電壓輸入的非隔離電源。BP2525D 芯片內部集成高壓功率開關,采用的電壓電流控制技術,不需要外部環路補償電容,即可實現優異的恒壓持性,極大的節約了系統成本和體積

低待機功耗 <20mWat 120Vac & 230Vac
固定 3.3V 或5V 輸出電壓,可選擇
支持直接輸出 3.3V
內部集成高壓功率管
集成高壓啟動和供電電路
優異的動態響應
減小音頻噪聲的降幅調制技術
改善 EMI 的抖頻技術
±5%輸出電壓精度
內置軟啟動
保護功能

輔助電源 其他應用